Custom Policy Enforcement with Reasoning: Faster, Safer AI Applications

Community Article Published December 2, 2025

Most safety models enforce a single, generalized policy that blocks obviously harmful content, toxicity, and jailbreak attempts. That works for broad categories, but real-world applications demand more. Generic content safety mechanisms can break down when rules are nuanced or context matters.

Consider an e-commerce chatbot that must avoid culturally sensitive topics like religion or politics. A telco support bot needs to block PII requests, prevent unauthorized billing advice, and stop unsafe technical instructions, such as disabling firewalls. Healthcare applications face similar challenges with HIPAA compliance and avoiding unverified medical advice. These requirements don’t fit into a one-size-fits-all policy, and developers often resort to brittle prompt engineering or manual rule sets that fail under complexity.

This is why NVIDIA introduced Nemotron Content Safety Reasoning, a model designed to combine the flexibility of reasoning with the speed required for production environments. In this blog, we’ll explore why reasoning matters for AI safety, what makes this model unique, how it was built, and the proof points behind its performance.

Why Reasoning Matters for Content Safety

Static classifiers label content as safe or unsafe, but they struggle with domain-specific policies. Developers need content safety that adapts dynamically—whether it’s avoiding competitor comparisons, restricting certain legal advice, or blocking sensitive topics in specific regions.

Reasoning-based safety models solve this by interpreting policies in context rather than relying on fixed logic. They analyze intent, apply nuanced rules, and catch subtle violations that generic models miss. This flexibility makes reasoning essential for enforcing complex, evolving policies without retraining. The challenge is performance: traditional reasoning models generate long chains of thought, adding latency that makes real-time deployment impractical. Developers need the benefits of reasoning without the cost.

NVIDIA Nemotron Content Safety Reasoning

Nemotron Content Safety Reasoning offers dynamic, policy-driven safety and topical moderation for LLM-powered applications, enabling organizations to enforce both standard and fully custom policies at inference time—without retraining. It combines nuanced, domain-aware reasoning with low-latency execution, giving developers a flexible and robust solution to align AI outputs with their unique requirements.

Unlike static guardrails that rely on rigid rule sets or even generic safety guard models that rely on a predefined global safety policy, this model interprets nuanced policies dynamically, adapting across geographies, industries, and domains. This flexibility is paired with production-ready performance—optimized reasoning that delivers decisions in one sentence, avoiding the latency penalties typical of reasoning models. Developers can define policies in natural language, load them into the model, and enforce them immediately. Whether for chatbots, AI agents, or customer-facing applications, Nemotron Content Safety Reasoning combines domain-aware reasoning with low-latency execution to keep AI aligned with unique requirements.

NVIDIA has long invested in open technologies for LLM safety and guardrails. NeMo Guardrails was one of the first open-source frameworks for integrating safety into AI applications, complemented by shared training datasets and research papers to foster transparency and reproducibility. NVIDIA has also released specialized Nemotron models for content safety, topic control, and jailbreak detection. These model endpoints are also available as NVIDIA NIM™ for easy deployment on any GPU-accelerated system.

How It Works

The Nemotron Content Safety Reasoning model accepts three inputs: a policy defining allowed and disallowed content, the user prompt, and optionally the assistant response. It predicts whether the interaction complies with the policy and provides a brief reasoning. The model was trained for dual-mode inference, which permits developers to switch on or off the reasoning traces. This allows developers to choose between maximum flexibility (reasoning on) and minimal latency (reasoning off). A Unified Pipeline for Efficient Safety Reasoning

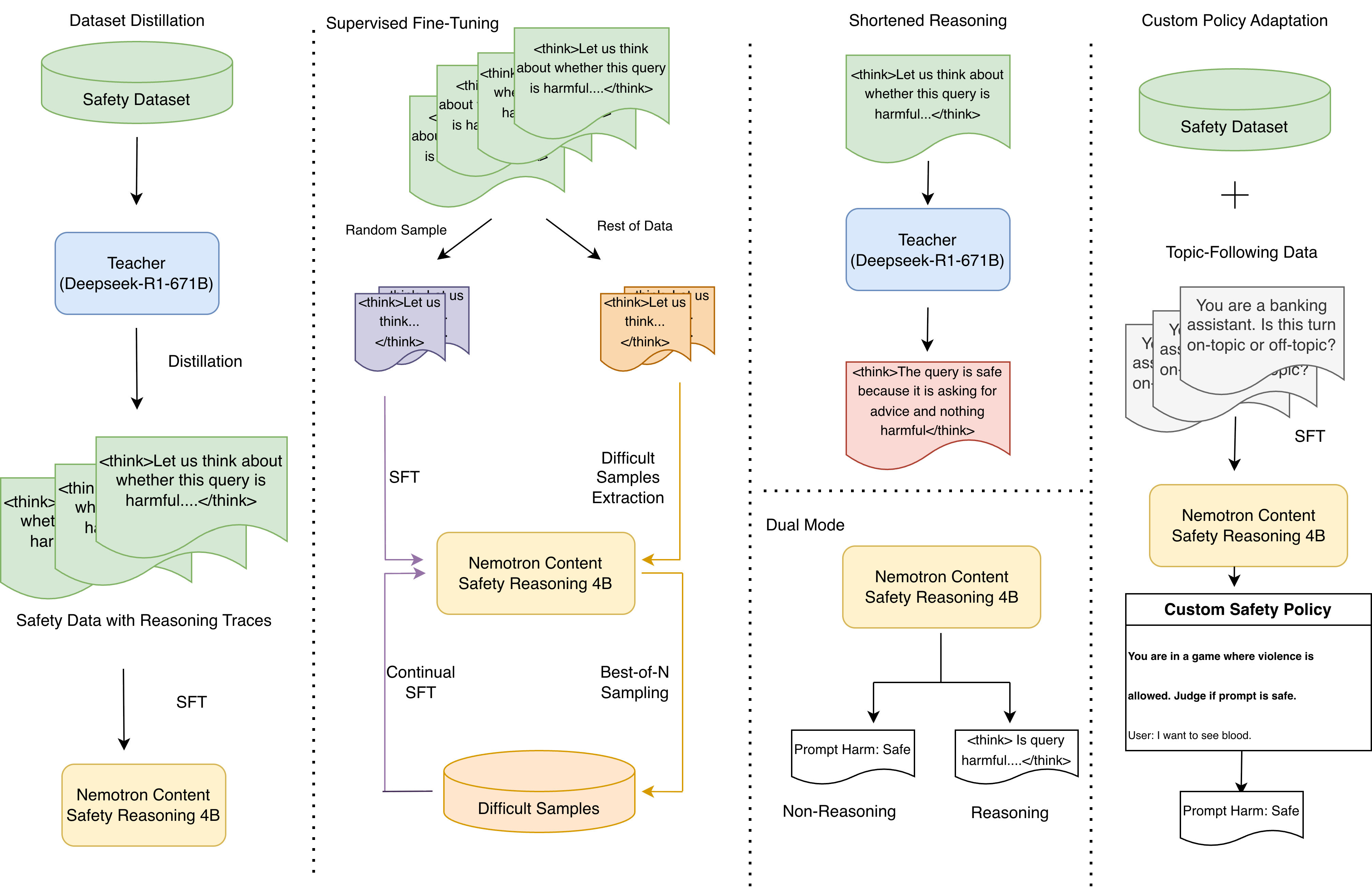
A diagram illustrating the NVIDIA Nemotron Content Safety Reasoning model workflow, showing four stages: distillation of reasoning traces and supervised fine-tuning, difficulty-aware refinement, improved efficiency via shortened reasoning and dual-mode operation, and custom policy adaptation.

Figure 1: A unified pipeline for efficient content safety reasoning in four stages: distillation, difficulty-aware refinement, shortened reasoning with dual mode, and custom policy adaptation.

Our training pipeline consists of four key stages:

  1. Distillation of reasoning traces and supervised fine-tuning
  2. Difficulty-aware refinement
  3. Improved efficiency via shortened reasoning and dual-mode
  4. Custom policy adaptation

Distillation of reasoning traces and supervised fine-tuning. In the first stage, we use powerful reasoning models (e.g., DeepSeek-R1-0528, Qwen3-32B, and gpt-oss-120b) to extract a dataset of reasoning traces for deciding whether the user prompt or the assistant response is harmful according to a standard safety taxonomy. In our case, we have used the Nemotron Content Safety Dataset V2 together with its underlying safety policy. We have observed that in this stage, it is also important to provide the ground truth label, as even strong reasoning models can have misclassification for some safety prompts. Using the extracted reasoning traces, we have trained a smaller model, starting from Gemma-3-4b-it , using Supervised Fine-tuning (SFT) to act as a reasoning guard model. The final model is trained on reasoning traces from Qwen3-32B alone, but we release the entire dataset on Hugging Face (see Nemotron Content Safety Reasoning Dataset).

Difficulty-aware refinement. In our experiments, we have observed that the trained reasoning-guard models require only a fraction of the training data compared to non-reasoning models. Thus, we have been able to train an initial reasoning guard model on a subset of 5k random samples and predict the label for the remainder of the original training set. Using an approach similar to best-of-N sampling, we consider difficult samples as the ones that are not always predicted correctly by the model (too easy) or always predicted wrong (most probably, noisy annotations). Only a small fraction of samples can be extracted using this process, and running continual SFT on this data further improves model performance.

Improved efficiency via shortened reasoning and dual-mode. Guard models need to be fast, as they are usually used in addition to the main LLM to ensure the interaction follows the desired policy. To improve the efficiency of the Nemotron Content Safety Reasoning model, we have extracted one-sentence summaries for the reasoning chains to limit the number of output tokens and improve latency. We have observed that this process does not decrease the effectiveness of the model. At the same time, training in dual mode with reasoning on/off improves the performance of the reasoning off mode, which can be used for generic safety tasks.

Custom policy adaptation. While reasoning guard models achieve better performance on custom safety policies even when trained on standard safety datasets alone, we have observed that adding additional policies improves robustness and overall performance. In our case, as we wish our model to work both for topical and dialogue moderation alongside safety moderation, we train the model on the topical moderation dataset introduced by NVIDIA last year, called CantTalkAboutThis. We extend this dataset with reasoning traces, then add them to the generic safety data before applying SFT.

Benchmarks: Ultra-Efficient Reasoning & Dynamic Policy Enforcement

The Nemotron Content Safety Reasoning model delivers accurate policy reasoning in one sentence—up to 40% faster than traditional reasoning safety models. It supports custom and evolving policies at inference time without retraining and achieves strong results with fewer training examples. Benchmarks show:

  • Higher custom policy accuracy than comparable models.
  • Latency improvements of 2–3x versus larger reasoning models.
  • Production-ready performance on GPUs with 8GB+ VRAM.
  • Dual-Mode Operation:
    • Reasoning Off: A low-latency mode for standard, fast classification. This is very effective for generic safety.
    • Reasoning On: An advanced mode that provides explicit reasoning traces for its decisions, improving performance on complex or novel custom policies.

The evaluation focused on assessing the performance of the reasoning model and investigating the latency costs. We have used both generic safety and custom safety datasets for assessing the efficacy of the model with different guardrail policies. For generic safety, we compute the prompt and response harmful F1 scores for a mix of datasets that are using similar safety policies: WildguardMix-Test, Aegis (Nemotron Content Safety) 2.0 Test, OpenAI Moderation, ToxicChat, XSTest, SimpleSafetyTests, and JailbreakBench. For custom safety, we have chosen the CoSApien and Dyanguardrail datasets as they contain more realistic custom policies and user prompts. We are comparing Nemotron Content Safety Reasoning both on harmful F1 and latency with leading open-source safety guard models: Nemotron Content Safety v2, Alternative 7B classifier guard model, and two Alternative 20B and 120B reasoning guard MoE models.

A chart showing model prompt and response harmful F1 Scores for the NVIDIA Nemotron Content Safety Reasoning model compared to alternative safety reasoning models; tested on generic and custom policy datasets

Figure 2: Comparison of harmful F1 scores for NVIDIA Nemotron Content Safety Reasoning vs. alternative safety reasoning models across mixed datasets with similar safety policies.

A chart showing average latency for the NVIDIA Nemotron Content Safety Reasoning model versus alternative safety models and alternative safety reasoning models.

Figure 3: Average latency comparison: NVIDIA Nemotron Content Safety Reasoning vs. alternative safety and safety reasoning models.

Full benchmark results and ablation studies are available in our Findings of EMNLP 2025 paper. Please consult the model data card for details about the training and evaluation datasets.

Get started: your policies, your speed, your control

Real-world AI systems need safety or “guardrails” that adapt to brand guidelines, regulatory requirements, and evolving domain rules. Think about an in-car assistant that must follow strict safety and brand policies—limiting responses to navigation and infotainment while avoiding competitor comparisons or endorsements. These scenarios demand flexibility and speed, and that’s exactly what this reasoning-based Nemotron Content Safety model delivers. Access the model and dataset required for training and evaluation on Hugging Face today:

All artifacts are published under the NVIDIA Open Model License Agreement, allowing modification and redistribution. While the latency benchmarking has been performed on H100 GPUs, the model has a small VRAM requirement that makes it usable on any GPU with more than 8GB VRAM. Finally, Nemotron Content Safety Reasoning is supported by all major inference toolkits (Hugging Face Inference, vLLM, TensorRT-LLM, SGLang). As the model is a fine-tuned Gemma-3-4B-it, any inference engines supporting it can be used.

Community

Sign up or log in to comment